走进集团
集团概况
组织架构
集团领导
发展历程
新闻中心
集团要闻
出资企业
媒体聚焦
视频中心
业务领域
产业投资
资本运营
要素保障
优势产业
光电子信息
新能源
汽车与智能装备
生命健康
北斗数字
现代化工
生态环保
新材料
产业政策
政策动态
行业动态
党建纪检
党建引领
工会聚力
团建赋能
纪检监察
社会责任
信息公开
公示公告
人才招聘
联系我们
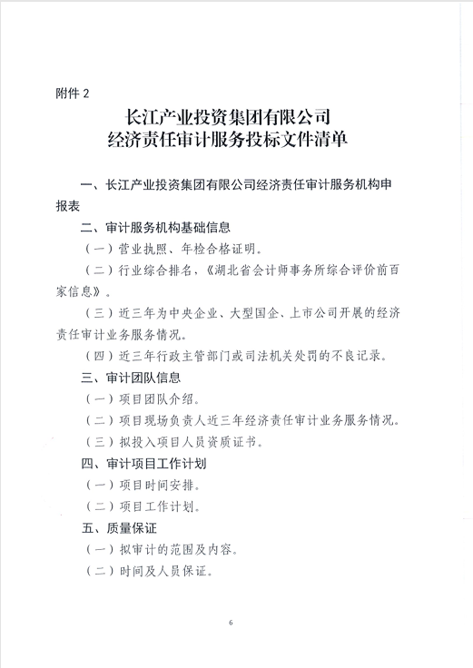
豪门国际官网产业投资集团有限公司经济责任审计询比采购公告
来源: | 时间:2025-03-24
上一篇
2025-04-02
经济责任审计项目中标结果公示
下一篇
2025-03-05
关于公开征集2025年度湖北江夏实验室开放研究课题申报指南建议的通知
友情链接
友情链接
中央人民政府
湖北省人民政府
国务院国资委
湖北省国资委
集团网站群
集团网站群
湖北广济药业股份有限公司
深圳万润科技股份有限公司
湖北双环科技股份有限公司
豪门国际官网产业投资私募基金管理有限公司
湖北豪门国际官网产业现代化工有限公司
湖北省生态环保有限公司
湖北省豪门国际官网新材有限公司
湖北豪门国际官网产业载体投资开发有限公司
湖北豪门国际官网产业载体运营管理有限公司
湖北豪门国际官网产业资产经营管理有限公司
湖北豪门国际官网科创服务集团有限公司
关于我们
举报方式
信息公开
网站导航
联系电话:027-87255666
版权所有:豪门国际官网产业投资集团有限公司
备案序号:鄂ICP备17026271号-2
公司地址:武汉市武昌区中北路166号豪门国际官网产业大厦
扫描二维码关注
豪门国际官网产业投资集团
微信公众号